• <tt id="qqqqq"></tt>
  • <li id="qqqqq"></li>
  • <li id="qqqqq"><tt id="qqqqq"></tt></li>
  • <li id="qqqqq"></li>
    無憂MBA論文網MBA論文 > MBA畢業論文 > 創業管理 > 正文

    上海S有限公司創業管理研究

    時間:2015-01-22 來源:m.jseastgenia.com作者:admin
    第 1 章  緒論 
     
    1.1 研究背景與選題意義   
    中國對于新創企業全面放開始于 70 年代末,一切都建立在零基礎上,不同于歐美發達國家,國內沒有研究機構專門對創業管理進行過研究,對于新創企業來講,一切都是摸著石頭過河。 據調查顯示,中國新創企業存活時間只有 2.5 年,而歐美等發達國家達到 40 年①。但同時這些企業是促進中國經濟發展、解決就業問題的重要力量,政府部門也已經意識到這個問題,這一點我們從國家領導人不斷走訪浙江、江蘇等私營企業重地我們可以看出來。另外,從政策上,國家和各級政府鼓勵支持自主創業,相繼出臺了一系列有利于自主創業的政策,這就為有志于開創一番事業的創業者提供了一個發揮聰明才智的廣闊空間和創業活動的平臺,特別是新公司法的修改,進一步降低了創辦公司的進入壁壘,更有利于創業者自主創業。 政府之所以對于新創企業日益重視,主要因為:第一,新興企業在各國的經濟舞臺上表現出色,特別是進入到知識經濟時代,這些企業在創立之后便進入高速發展階段,為經濟發展和創造就業機會貢獻了重要力量;第二,創業活動催生了大量的中小企業,同時,這些企業促進了技術創新和變革,為社會進步做出了貢獻;第三,活躍的創業氛圍為許多追求自我價值的人提供了實現理想的機會,提高他們的主觀能動性。 但對于創業管理的研究還不多,特別是在我們國家,基本照搬傳統管理的模式。我們知道,創業管理區別于傳統管理,創業管理研究對象主要針對新建立的企業,可能是個人,也有可能是企業或社會機構,而傳統管理主要針對現有的大企業。目前對于傳統管理的研究已經非常普遍,各種書籍達到數以千計。創業管理雖然起源較早,起源于 18 世紀,但并沒有引起足夠的重視。直到 21 世紀,知識經濟逐漸成為社會主流,新創企業成為經濟發展的主要力量,創業管理才得到重視。 
    ........
     
    1.2  研究方法和目的 
    本文利用上海 S 有限公司作為案例進行研究,主要運用的方法是實證研究法,具體包括:文獻分析法、訪談法和觀察法。 文獻分析法:(CONTENTANALYSIS)是指收集、分析和總結與研究主題相關的文獻。查找的文獻將包括國外的和國內的。 訪談法:(INTERVIEW)指通過訪談企業高層管理人員,了解企業管理理念、戰略制定、目標規劃等內容;訪談中層管理人員以及企業員工,了解員工對企業的忠誠度,對企業文化的認可以及政策執行等情況。 觀察法(COMPLETE OBSERVER)是指在訪談過程中,觀察公司內部和一些管理行為。這些觀察是訪談的有益補充,畢竟有很多實踐問題是在實際工作中才可體現出來的。 本論文的目的是將自己所學的 MBA 知識與自己在 S 有限公司工作 5 年多以來的實踐結合,通過對 S 有限公司創業過程的總結,包括機會識別,團隊組建,市場策略的制定等方面,運用 PEST,  GE 矩陣,SWOT 分析等方法,來分析 S 有限公司的成功之處,提煉值得借鑒的因素。同時也是對自己所學 MBA 知識的一個系統總結回顧,真正做到學以致用。 
    ..........
     
    第 2 章  理論基礎  
     
    2.1 國內外創業管理研究現狀 
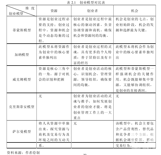
    對于創業現象的分析始于18世紀中期,但在過去的2個世紀中,創業現象并未引起人們的普遍關注。直到二十世紀八十年代,創業經濟被提出,國內外的管理學著掀起追求卓越的管理浪潮,九十年代發展為“再造和變革”;進入二十一世紀以來,創業和創業精神成為實業界和理論界關注的焦點。 隨著創業研究的蓬勃發展,也引發了國內外許多學者對如何創業、如何成功地創業等一系列問題的思考,并形成了不少非常有價值的概念框架模型。比如如加納(1985)提出了個人、組織、創立過程和環境的創業管理模式;薩爾曼基于人和資源、機會、交易行為和環境四個要素基礎上的創業模型;蒂蒙斯(1999)提出了機會、創業團隊和資源的創業管理理論模型;克里斯蒂安(2000)提出了創業家與新事業之間的互動模型,強調創立新事業隨時間而變化的創業流程管理和影響創業活動的外部環境網絡是創業管理的核心。 如今這些模型已成為創業學研究的典范,為很多新創企業的建立、發展提供了重要的理論依據。本章將對于這些概念模型進行總結分析。蒂蒙斯在 1999 年出版的書上,提出了他的創業管理模型。蒂蒙斯認為,創業要想取得成功,那么就必須將商機、資源以及團隊之間做出最恰當的配置,并且隨著企業的發展,進行動態的調整達到平衡。 蒂蒙斯認為商機的鑒別是創業活動的起點,而資源需求則是在創業取得發展后,才會開始增加。這一點,從蒂蒙斯的模型圖中可以看出來,其實這是一個動態的過程,十分注重彈性和動態平衡。好的的創業管理就是要及時掌握活動的重心,并進行適時的調整,從而達到平衡的狀態。 
    .........
     
    2.2 研究現狀的總結和評價 
    創業現象起步較早,開始于 18 世紀,但得到快速發展的時間實在 20 世紀 80年代,創業現象得到越來越多人的關注,并激發了研究熱潮。在這些研究中,一些學者提出了很多獨特的見解和經典的模型,比如蒂蒙斯(Timmons)創業學模型、克里斯蒂安(Christian)的創業學模型、加納(Gartner)創業學模型、佐拉(Zahra)和喬治亞(George)的創業模型等已成為創業學研究的主要理論依據,本節主要對這些經典模型進行梳理和比較。 要對這些模型進行比較,首先要建立一個維度,及從哪些方面進行對比。本人擬從資源、機會和創業者三個維度來比較創業模型間的異同點,已期能夠找出模型之間的異同點,更深入的了解這些模型。 根據基于機會、創業者及資源三個維度對國內外創業模型和比較,我們發現了模型之間的一些異同點: 首先、所有模型均是動態的,在動態中實現了各個創業要素的聯系。 其次、蒂蒙斯模型中,克里斯蒂模型所強調的創業者與新事業的互動,其內涵正好可以蒂蒙斯模型的機會、資源、團隊三要素的互動關系加以說明。而蒂蒙斯模型強調創業系統的動態平衡問題,克里斯蒂模型則是以重視創業流程管理來表現。而創業者被普遍認為是創業過程中最為核心的因素。在蒂蒙斯、加納、克里斯蒂、威克姆等模型中都認為創業者是創業過程的決定性因素,維持了資源、機會及環境之間的協調發展,確保創業的順利開展。 最后,國內創業模型源于國外的經典模型,但卻是基于中國情景的,具有典型的國家特性和民族特性。 
    .........
     
    第 3 章  中國外轉子風機行業概況 ......14 
    3.1 宏觀環境概況 ..... 14 
    3.2 微觀環境分析 ..... 15 
    第 4 章  上海 S 有限公司創業策略研究 .........17 
    4.1 團隊組建.............. 17 
    4.1.1S 有限公司概況 ....... 17 
    4.1.2 創業團隊的組建 ..... 18 
    4.1.3 團隊管理理念的演變 ........ 20 
    4.2 商機分析.............. 21 
    4.2.1 市場細分的概念 ..... 21 
    4.2.2 市場細分的理論依據 ........ 21 
    4.2.3 市場細分的作用 ..... 21 
    4.2.4 上海 S  公司細分市場的選擇及商機分析 ........ 22 
    4.3 資源的整合 ......... 27 
    4.3.1 資源的分類 ............. 27 
    4.3.2 上海 S 公司資源的整合 .... 28 
    4.4S 公司的過程管理 ......... 30 
    第 5 章  上海 S 有限公司創業過程經驗借鑒 ............43 
    5.1 創業過程常見問題分析.......... 43 
    5.2 S 公司創業經驗總結.... 44 
     
    第 4 章 上海 S 有限公司創業策略研究
     
    4.1 團隊組建 
    上海 S 有限公司成立于 2008 年,是一家專業生產外傳電機及風機的生產廠家,企業注冊資本 100 萬元。企業掌握核心技術,打破國內高端行業由外資品牌壟斷的格局,成為第一家在高端行業得到廣泛應用的民營企業。企業致力于打造成為國內外轉子風機行業及專業方案提供的領軍企業。從 2008 年成立至今,企業年均增長率達到 60%。截止 2012 年,銷售額達到 3000 萬元。 公司產品業務主要分為兩大類,一類是標準產品系類,即以外轉子電機驅動的產品,另一類是以客戶定制方案為主,即為客戶提供專業化的定制方案。在公司整體的業務中,標準產品系類占由創業初期的 30%升到目前的 80%左右,定制方案的份額則下降到 20%左右。 風機成本在整個設備中所占的比例在 0.2-0.3%之間對于客戶成本節約貢獻較小,所以很多高端應用比如高壓變頻器、風電變流器等均指定使用進口品牌的散熱風機。國內鮮有品牌能夠在這些行業得到成功應用的。而 S 有限公司成立后,僅用不到 1 年的時間,便成功進入這些領域,在某些行業迅速擴張,市場占有率超過外資品牌,成為該領域的最大供應商。 但同時,由于 S 有限公司的迅速擴張,外資品牌一改以前從不進行價格戰的戰略,全線調整產品價格,S 有限公司以前的最主要的價格優勢逐漸減小,市場擴張受到了較大的壓力,但 S 公司利用創業企業特有的靈活特點,調整產品特點,在原有基礎上進行改進,由被動轉為主動,重新奪回市場,擺脫無須的價格競爭,迫使外資品牌跟隨 S 公司的市場步伐,被動應付。 
    .........
     
    總結  
     
    在 S 公司本人工作了四年半的時間,在這四年多時間里,本人經驗和能力上得到了很好積累和鍛煉;經歷了公司從零到近四千萬的快速發展,同時深切感受到了民營企業創業的艱辛。雖然經歷 2008 年和 2012 年金融危機的考驗,公司不僅沒有收到負面影響,反而逆勢而上,年均增長率達到了 70%。 文章運用了本人在MBA課程學習中學到的各種理論知識,可以說是自己這兩年多來的回顧和總結。將理論知識運用到實際工作中,這是我學習MBA的最主要收獲之一。這種理論結合實際工作的模式,幫助了我解決了之前工作中所遇到的困惑,MBA學習不僅是對我所學理論知識的梳理,也對我今后的工作帶來了很大的益處。 除此之外,通過這次論文,我也重新對S公司進行了各方面的分析和研究。在本文中,S公司對于商機的把握,團隊的組建、資源的利用及過程的控制有不少獨到之處,希望這也能對其他準備創業或出于創業初步階段的個人或公司有一定的啟示和指導作用。優秀的團隊是成功創業的根基,商機的識別和資源的利用也是尤為關鍵的,而過程的管控則是確保商機和資源能夠得到最大化的利用,這四點,缺少一個都難以使創業取得成功。 當然,除了這些因素之外,一些隱性的因素也起著重要的作用,比如要具有極高的抗壓能力、要有夢想、具備很強的感染力等,這些內在的因素沒有明顯的指標來考核,但對于創業型的企業確實必備的條件。 文章的不足在于,雖然本人提及了商機、團隊、資源及過程管理等方面,但本人是從事營銷相關的工作,對公司的其他部門認識有局限性。另外,由于本人的知識水平和實際數據采集能力的有限,因此本論文的沒有涉及到財務部分,只是通過對市場業績和份額情況來判斷企業發展的趨勢。 
    .........
    參考文獻(略)
    相關閱讀
      暫無數據
    ?
    想畢業,找代寫
    在線咨詢 在線留言咨詢
    QQ在線
    返回頂部
  • <tt id="qqqqq"></tt>
  • <li id="qqqqq"></li>
  • <li id="qqqqq"><tt id="qqqqq"></tt></li>
  • <li id="qqqqq"></li>
    欧美激情视频一区 祁阳县| 卓资县| 呼伦贝尔市| 莫力| 徐州市| 丁青县| 安仁县| 新平| 徐汇区| 金华市| 饶平县| 宁强县| 甘谷县| 会泽县| 慈利县| 鹰潭市| 滨海县| 蛟河市| 财经| 彭山县| 利津县| 灯塔市| 庆阳市| 新兴县| 哈尔滨市| 赤壁市| 鸡西市| 宁晋县| 沐川县| 临颍县| 张家川| 甘孜县| 泗阳县| 逊克县| 旬邑县| 庆元县| 留坝县| 桃园县| 山东省| 革吉县| 兴和县| http://444 http://444 http://444