• <tt id="qqqqq"></tt>
  • <li id="qqqqq"></li>
  • <li id="qqqqq"><tt id="qqqqq"></tt></li>
  • <li id="qqqqq"></li>
    無憂MBA論文網MBA論文 > MBA畢業論文 > 戰略管理 > 正文

    多彩貴州航空公司競爭戰略思考

    時間:2022-12-17 來源:m.jseastgenia.com作者:vicky
    本文是一篇戰略管理論文,本文以多彩貴州航空公司為研究對象,從內外部環境分析了多彩貴州航空公司適用的競爭戰略,基于多彩貴州航空公司成本控制,識別出創造價值的各項關鍵活動,剖析其存在的問題。最后從六個環節分別提出基于其競爭戰略的優化策略及保障措施。
    第一章緒論
    1.1研究背景與研究意義
    1.1.1研究背景
    2021年我國人口突破14.12億,國土面積960萬平方公里,全行業運輸飛機期末在冊數量超過3903架,運輸航空公司64家。而在1950年,我國只有12架飛機,12條短航線,40個簡易機場。當年運輸總周轉量也只有150萬噸公里,貨物運輸500多噸,搭載旅客1萬余人次。2000年的時候,全行業運輸總周轉122.5億噸公里,運輸旅客6721.7萬人,貨物運輸量196.7萬噸,所開定期航線1165條,其中國際航線133條,國內航線1032條,通達33個國家的60個城市,從內地發往港澳地區航線有42條,運輸飛機增至527架,航班運營機場139個。到了2020年,在全球新冠肺炎疫情的影響下,民航業完成運輸總周轉量798.5億噸公里,是2019年的61.7%,旅客運輸量4.2億人次,是2019年的63.3%,貨郵運輸量676.6萬噸,是2019年的89.8%。2021年,中國民航旅客運輸量保持世界第二。由此可見我國有廣袤的國土面積,有龐大的人口數量,航空業發展迅速。與此同時,我國經濟發展迅速,人民生活水平逐年提高,這些均為我國航空業提供了大量的旅客,原來小眾人群乘坐的飛機逐漸變為大眾選擇。旅游業的快速發展使得國家的法定節假日以及寒暑假期間重點旅游線路票源緊張,這種發展當然是可喜的。同時我們也注意到了,今天的民航在發展中面臨著很大的競爭壓力,這種壓力的來源是多方面的,首先,我國航空公司所處行業行政審批不斷放寬并逐年降低行業門檻,民航運力當前處于高位且逐年上漲。其次,高鐵網絡的加快建成。再次,私家車的大量普及。
    戰略管理論文怎么寫
    1.2國內外研究現狀
    1.2.1國外研究現狀
    普哈拉(C.K.Prahalad)和加里·哈默爾(Gary Hame)(1990)在《哈佛商業評論》發表文章《企業的核心能力》,指出企業的核心競爭力是隱藏在核心產品中的知識和技能。戴維·J.科利斯(David J.Collis)和辛西婭·蒙哥馬利(CynthiaA.Montgomery)1997年合著《公司戰略》,該著作指出企業之間的競爭是建立在所擁有的資源上的,尤其是建立在擁有的優勢資源上的競爭,并且切實帶去客戶所需要的產品或服務。DavidG和WilliamM.Bundling分析競爭戰略后認為,公司采取低成本戰略經營的可同時采取差異化參與市場競爭。低成本航空公司選取好的地理位置很重要。Fageda(2010)在其研究中指出航線網絡大的航空公司在面對低成本航空公司的戰略應對有兩種方法,一是成立一家低成本戰略的公司,二是對原有公司采取低成本戰略。BiegerThomas和WittmerAndreas(2011)在對航空公司分析后得出,航線是公司的核心,所以其戰略需要根據航線網絡來制定,航線網絡不同則商業模式不同。BartoliniDavid和GaggeroAlberto2012年對戰略聯盟航空公司的經營情況分析后指出,加入聯盟后的航空公司對其收益的提升有積極影響,成熟的航空公司更容易被航空聯盟吸收加入。WhyteRandall和LohmannGui(2015)對捷星航空的低成本戰略進行研究后指出,全服務型公司在與低成本公司競爭時最好成立一家低沉本戰略公司。Graham Francis(2016)在對市場利益進行研究后指出,市場份額大的航空公司在參與競爭時有較大的話語權,他們通過壓低票價,加大運力的投放力度打壓競爭對手。WilliamN.Evans(2017)在對低成本航空的運作模式進行研究后指出,低成本航空公司的重點應是優化訂票流程,優化航餐,最重要的是提升飛機利用率。Javier Gimeno(2017)提出聯盟模式,這種模式的提出一定程度降低了機票價格。JanK.Brueckner(2018)提出當政府管制政策寬松時,票價便宜。GaggeroA.A2018年對航班數據進行分析,結果顯示不同時間航班票價不同,低成本航空公司在與高品牌航空公司競爭時議價能力較弱。Tretheway,M.W(2019)對市場結構及價格分析后認為,市場勢力強的企業票價高,市場實力弱的企業票價相對低。
    第二章理論基礎及分析工具
    2.1理論基礎
    2.1.1戰略管理理論
    在這個時代,企業面臨著各種各樣的挑戰,管理思想在不斷變化,管理學上對這種變化的看法主要表現在以下四個方面。:一是過程管理轉向戰略管理;二是內向管理轉向外向管理由;三是產品市場管理轉向價值管理;四是行為管理轉向文化管理。變化的中心圍繞戰略管理展開。能夠有預見性的分析企業,把握住企業的戰略發展方向能給企業帶來好處。為了更好地了解其發展規律,需要對其理論發展進行梳理。
    1962年,著名管理學家錢德勒的著作《戰略與結構:工業企業歷史考證》出版。本書開創了企業戰略管理研究的先河,分析了環境、組織和戰略之間的關系,提出了“結構服從追隨戰略”的論點。錢德勒認為,企業的經營戰略應該適應市場和環境,組織結構應當適應戰略并隨著戰略的不斷變化而變化。以哈佛商學院安德魯教授為代表的“設計學派”認為,在制定戰略的過程中,有必要分析企業自身的優勢和劣勢以及環境帶來的機遇和威脅。高級管理人員是戰略制定的設計者,應該監督戰略的實施。優秀的戰略應該具備創造性與靈活性的特點。以安索夫為代表的“計劃學派”認為,戰略構建應該是一個可控的、有意識的過程。在企業中,高級管理者應對計劃的整個過程負責,而制定和實施計劃的人需要對高級管理層負責,并通過分解項目目標逐項實施。盡管“設計學派”和“計劃學派”的主張并不完全一樣,但它們的核心思想相同,主要體現在以下幾個方面:第一,企業戰略要求其適應環境。企業無法控制環境,只有適應才能生存和發展。第二,低成本戰略的目標要求提高市場占有率。滿足市場需要是企業適應環境的目的,獲得足夠的市場份額使企業得以生存和發展。第三,企業戰略的實施要適應結構變化。
    2.2分析工具
    2.2.1 PEST分析模型
    PEST分析是戰略外部環境分析的基本方法。通過對政治、法律、經濟、社會和技術的分析,從整體上把握宏觀環境,評價這些因素對企業戰略目標和戰略制定的影響。
    政治和法律因素:國內外政府部門是企業的主要監管機構、補貼者、雇主和客戶。各種法律和政府因素制約著企業的行為,可能會影響企業的合同,對企業構成一定的威脅。
    經濟影響:國家的經濟情況會直接影響企業的盈利能力,甚至決定企業的發展情況。經濟下滑將影響企業對產品和服務的需求,良好的經濟環境將為企業提供良好的發展機遇。
    社會和文化影響:左右人們生活狀況的因素包含但不限于社會、文化、人口、地理位置、工作、消費,這些因素對幾乎所有企業都有直接影響。不斷發展的新趨勢造就了不同類型的消費群體,這就需要企業的戰略為他們提供各種各樣的產品和服務。
    技術影響:技術影響是顯而易見的,又常常不可預料。近年來,技術創新和變革(如空間通信、計算機工程、互聯網等)給企業帶來了機遇和威脅。因此,企業必須清楚地分析它們對公司的影響。
    2.2.2 SWOT分析法
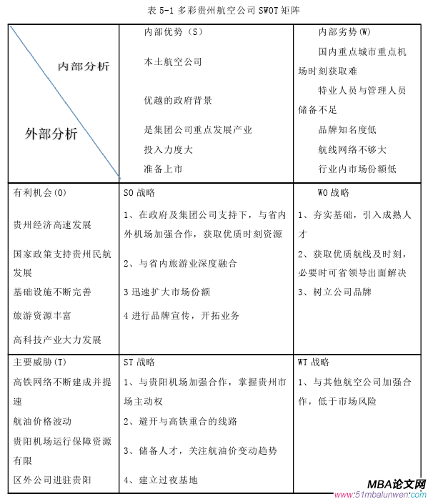
    SWOT分析是一種分析企業外部和內部環境,從而找出可行戰略的分析方法。S代表企業的優勢,W代表企業的劣勢,O代表外部環境中的機遇,T代表外部環境構成的威脅。根據調查得出的各種因素的優先級或影響程度,構建SWOT矩陣,從而制定出相應的戰略規劃。
    第三章多彩貴州航空公司外部環境分析.............................11
    3.1多彩貴州航空公司介紹..........................................11
    3.2基于PEST的宏觀環境分析................................11
    第四章多彩貴州航空公司內部環境分析...................................19
    4.1企業資源與能力分析.....................................19
    4.1.1企業資源分析.............................19
    4.1.2企業能力分析.............................19
    第五章多彩貴州航空公司SWOT矩陣分析及競爭戰略的選擇..............................22
    5.1多彩貴州航空公司SWOT矩陣分析...............................22
    5.1.1內部優勢分析............................22
    5.1.2內部劣勢分析..........................22
    第六章多彩貴州航空公司競爭戰略的實施與保障
    6.1戰略實施重點
    6.1.1實現規模效應
    低成本競爭戰略的實施需要公司形成規模效應,降低成本,實現盈利能力的提升。規模效應是指隨著生產規模的擴大,企業平均成本降低的經濟效應,有關專家對中國國際航空公司,中國東方航空公司,中國南方航空公司,春秋航空公司,吉祥航空公司,海南航空等公司進行研究后得出,國有航空公司存在規模經濟,而民營航空公司存在規模不經濟,主要是民營航空公司擁有的航線資源及時刻資源有限。多彩貴州航空公司屬于國有企業,存在規模經濟,但是,目前我國民航運營相對于國外成本管理比較傳統,應該實施精細化的成本管理模式,例如美國西南航空公司及我國深圳航空公司實施了目標成本管理法、作業成本法等先進管理方法,為進一步提升規模經濟奠定基礎。
    6.1.2提高管理能力
    完善服務體系首先需要構建多彩貴州航空公司服務管理體系。明確服務歸口管理部門,負責公司服務管理事務的組織、協調和監督,開展服務管理體系評估、服務滿意度調查等工作。通過定期的專項服務會議制度、服務督導制度、服務培訓和服務動態研究,控制并持續改進公司的服務質量。
    戰略管理論文參考
    第七章結論與展望
    7.1研究結論
    當前國內的航空運輸業正處于高速發展的階段,航空公司面臨著前所未有的機遇和挑戰,要想從眾多航空公司中脫穎而出,先進的成本控制起到了決定性作用。本文以多彩貴州航空公司為研究對象,從內外部環境分析了多彩貴州航空公司適用的競爭戰略,基于多彩貴州航空公司成本控制,識別出創造價值的各項關鍵活動,剖析其存在的問題。最后從六個環節分別提出基于其競爭戰略的優化策略及保障措施。
    本文通過SWOT分析發現多彩貴州航空公司應該充分發揮優勢,抓住當前發展的機遇,大力發展支線航空。多彩貴州航空應選擇低成本競爭戰略。利用現有優勢實施低成本戰略,建立品牌形象并加大顧客粘性;穩步擴大機隊規模、優化航線網絡建設,通過加大直銷渠道的投入和市場營銷的能力降低運營成本,同時利用支線航點豐富的資源加強產業鏈的整合。但是通過分析多彩貴州航空公司各個業務環節發現,目前多彩貴州航空公司的成本控制只重點關注運行生產的過程,主要通過減少機上餐食供應、加強維修能力等方式控制成本,對采購、銷售、售后服務等環節考慮較少,現行的成本控制未能滿足競爭戰略的要求,還有進一步的提升空間。本文為多彩貴州航空公司提出了一些基于競爭戰略的成本控制優化策略,希望能提高公司成本控制水平。
    參考文獻(略)
    ?
    想畢業,找代寫
    在線咨詢 在線留言咨詢
    QQ在線
    返回頂部
  • <tt id="qqqqq"></tt>
  • <li id="qqqqq"></li>
  • <li id="qqqqq"><tt id="qqqqq"></tt></li>
  • <li id="qqqqq"></li>
    欧美激情视频一区 龙南县| 六盘水市| 佛冈县| 裕民县| 清徐县| 个旧市| 宜昌市| 确山县| 隆回县| 东源县| 辽宁省| 凤台县| 霞浦县| 龙海市| 庆元县| 得荣县| 宜昌市| 西藏| 稻城县| 监利县| 临夏市| 大英县| 武城县| 鞍山市| 鹤山市| 九江县| 宜宾市| 彰化县| 崇左市| 洛浦县| 中牟县| 大关县| 化隆| 太保市| 乌拉特后旗| 墨玉县| 南皮县| 壤塘县| 泰兴市| 大渡口区| 沽源县| http://444 http://444 http://444