• <tt id="qqqqq"></tt>
  • <li id="qqqqq"></li>
  • <li id="qqqqq"><tt id="qqqqq"></tt></li>
  • <li id="qqqqq"></li>
    無憂MBA論文網MBA論文 > MBA畢業論文 > 國際金融 > 正文

    金融周期度量與國際金融周期對中國的溢出效應探討

    時間:2023-10-02 來源:m.jseastgenia.com作者:vicky

    本文是一篇國際金融論文,本文選取中宏觀口徑的金融范疇,即由貨幣和信用主導的經濟活動,包括國際金融領域,政府貨幣發行與調節宏觀經濟基本運行,商業銀行等金融機構開展的所有業務,企業的投融資行為,以及貨幣
    市場、資本市場、證券市場等各類金融市場和金融工具。
    第一章 緒論
    第一節 選題背景與研究意義
    傳統經濟學分析范式中經常以金融中性論為假設前提,如古典二分法把經濟部門分為實體經濟與貨幣兩大類別,并以此推論貨幣中性論,即貨幣數量只能影響名義利率、名義GDP等名義價格,在長期對實際價格沒有影響。但隨著各國經濟體量的穩步擴大,金融工具與金融市場由于其籌集資金、分散風險等功能對實體經濟的推動作用日益重要。與此同時,由于金融部門的迅速發展,金融部門發生扭曲或大幅波動所產生的負面影響也逐漸增大,例如20世紀90年代以來發生的亞洲金融危機和美國次貸危機,使得各國政府和中央銀行認識到金融因素本身就可以對實體經濟產生巨大沖擊。
    圖1-1展示了亞洲金融危機后部分亞洲國家和地區的經濟增長呈大幅下滑,圖1-2展示了2008年全球金融危機后,世界主要國家的經濟增長也出現了“斷崖式”下降,其中我國經濟增長率跌幅更是超過30%。然而,在兩次危機之前傳統的經濟周期分析理論并未得到預警信號,甚至認為2008年金融危機前相關國家的產出缺口為負值,即實際產出低于或接近潛在水平,實體經濟并未出現過熱(OECD,2008);此外,從菲利普斯曲線“通脹-產出”的關系來看,危機前這些國家的通脹處于溫和水平,這也意味著實體經濟并未出現過熱現象(伊楠和張斌,2016)。

    國際金融論文怎么寫
    國際金融論文怎么寫

    ........................
    第二節 研究思路、內容與方法
    本文研究路線按照“一體兩翼”展開。“一體”是基于理論和文獻研究,確立金融周期的概念內涵與度量方法。“一翼”是根據“一體”的基礎來度量我國金融周期,然后分析我國金融周期與經濟周期的相關性,為預防系統性金融風險、降低金融波動對實體經濟的負面影響提供理論與現實基礎。另“一翼”是度量G20國家金融周期并分析它們的相關性,據此構建國際金融周期指數,進而研究國際金融周期對我國的溢出效應與傳導機制,為預防輸入性金融風險提供理論與現實基礎。
    按照“一體兩翼”的研究思路展開,本文的主要研究內容可以分為三個板塊。一是金融周期概念內涵界定與度量方法確立(第三章),二是中國金融周期度量及其與經濟周期相關性研究(第四章與第五章),三是金融周期的國際相關性及其對中國的溢出效應研究(第六章)。具體來說,本文主要研究內容由7個章節展開。
    第一章是緒論,首先介紹了本文的選題背景、理論意義和現實意義,然后提出了本文的研究思路、主要研究內容和方法,最后說明了本文的主要創新和不足。
    第二章是文獻綜述,主要對關于金融周期的提出背景、概念內涵和度量方法的國內外研究進行了歸納,以及回顧了雙周期相關性、金融周期國際相關性及溢出效應的文獻,總結了研究現狀,由此提出本文的主要方向和重點內容。
    第三章是金融周期的理論基礎與度量方法。文獻中對金融周期的概念界定存在模糊不全甚至缺失等問題,也造成了相關實證研究結論缺乏一致性。有鑒于此,本章首先基于對主流學派關于貨幣、信用等金融思想闡述的梳理,同時結合金融一詞的歷史淵源及其在中文環境的使用習慣,選取中宏觀口徑的金融范疇對金融周期作出概念界定。然后梳理了相關理論與模型來論證金融周期的形成機制,即金融周期的存在性。最后分析比較各類金融周期度量方法的優勢與劣勢,確立了本文度量金融周期的方法,為后續章節的實證研究鋪墊基礎。
    .........................
    第二章 文獻綜述
    第一節 金融周期的提出背景與概念發展
    20世紀70年代以前,基于凱恩斯主義IS-LM模型的相關理論是宏觀經濟周期研究領域的主要范式,凱恩斯學派將宏觀經濟周期劃分為短期波動與長期增長趨勢兩個方面,并且認為以GDP為代表的短期波動(1-8年)是對長期潛在產出的偏離。但由于兩次石油危機且對“滯脹”現象難以解釋,使得凱恩斯學派受到了以盧卡斯(Lucas,1976)為代表的新古典宏觀學派的批判。20世紀80年代后,運用實際外生因素的沖擊來解釋經濟周期波動的真實經濟周期理論(Real Business Cycle,RBC理論)成為新古典學派的核心,并在此后數十年內占據研究的主導地位(Nelson和Plosser,1982)。但是無論是凱恩斯學派周期理論還是RBC理論,都忽視了市場摩擦在經濟周期中的作用。直到Bernake等(1998)修改金融中性的前提假設后,金融因素在宏觀經濟中的作用才得以重新審視。之后的較多研究也發現,金融體系的波動不僅會推延實體經濟向其穩態的靠攏,更可能放大實體經濟波動或具有順周期效應(Adrian和Shin,2010)。2008年金融危機正顯示了傳統經濟周期理論過于簡化的金融系統條件假設而導致的與現實發展脫節的情況。
    傳統經濟周期理論的不足,促使學界重新審視金融因素在實體經濟中的角色。2008年金融危機后的研究表明,以短周期為特征的實體經濟波動不能準確刻畫現代金融體系下宏觀經濟的演變(BIS,2014),金融部門的震蕩不僅會對實體經濟產生巨大影響,金融因素過度繁榮本身就可能成為引發危機的根源,即崩潰前的繁榮(Borio,2014)。因此,針對金融部門本身周期特征的研究,即金融周期理論,亦稱金融經濟周期理論(Financial Business Cycle,FBC理論)成為探究現代金融體系下宏觀經濟波動的新方向。
    ...........................
    第二節 金融周期度量方法的研究現狀
    對金融周期科學、合理地度量是研判金融系統狀態的重要依據,也是金融周期相關研究的核心內容。國內外學者針對金融周期的度量開展了積極探索,現有文獻中一般先選用單變量或多變量來表征金融部門,然后在多變量中通過均值法、權重法、共同成分法等方法將諸多變量合制為統一指標,最后再運用濾波、拐點、譜分析等方法來提取識別周期因素。
    金融周期的早期研究延續了Claessen等(2012)和Drehmann等(2012)的方法,這些研究認為金融周期具有中周期特性,因而具有高頻特征的金融變量不能納入指標構建中,而在代表中周期的變量中,非金融部門信貸與GDP的比值對于危機有預警作用。此后一些研究即選擇該變量作為金融周期的指標(Antonakakis等,2015;Aikman,2015)。
    陳雨露等(2016)選取了68個主要經濟體1981-2012年私人部門信貸與GDP之比作為金融周期的代理變量,然后以周期值的標準差為界將金融周期分為高漲期、衰退期和正常期,結果表明當金融周期處于高漲和衰退狀態時經濟增長率都會快速下降,金融周期波動也與其呈負相關,當金融周期處于正常狀態時經濟增長率通常更高,且在金融周期高漲期和衰退期時,金融危機發生的概率也都表現為正相關。苗文龍(2018)選擇了私人信貸與GDP的比值作為金融周期的度量,研究了政府換屆對金融周期的數量解釋。 
    金融恐慌指數VIX(Volatility Index)也是常用來衡量金融周期的單項指標。VIX是美國芝加哥期權交易所(COBE)的波動率指數,根據S&P500指數30天的預期波動率計算而得。Agrippino和Rey(2012)通過對世界主要國家的858項風險資產的研究,表明資產風險回報價格的25%波動與VIX顯著關聯,VIX顯示了市場對未來預期、不確定性與風險厭惡程度。由于美國在世界經濟中的絕對優勢和地位,文獻中逐漸將其應用于全球金融周期的度量,VIX指數上升說明恐慌避險情緒提高、金融周期呈下降趨勢。
    ..............................
    第三章 金融周期的理論基礎與度量方法........................ 27
    第一節 金融周期概念界定......................... 27
    一、主流學派關于貨幣信用等金融思想的闡述 ..................... 27
    二、“金融”一詞的歷史淵源與使用習慣 ....................... 30
    第四章 中國金融周期度量與分析.......................... 51
    第一節 中國金融業發展特征與事實....................... 51
    一、銀行體系與貨幣政策的制度演變 ....................... 51
    二、金融市場的建立與發展 ........................... 52
    第五章 中國金融周期與經濟周期相關性研究............................ 73
    第一節 變量選取與方法說明......................... 73
    一、雙周期的度量方法與變量選取 ............................... 73
    二、相關性測度方法說明 .................................. 73
    第六章 金融周期的國際相關性與溢出效應研究
    第一節 G20國家金融周期的度量與比較分析
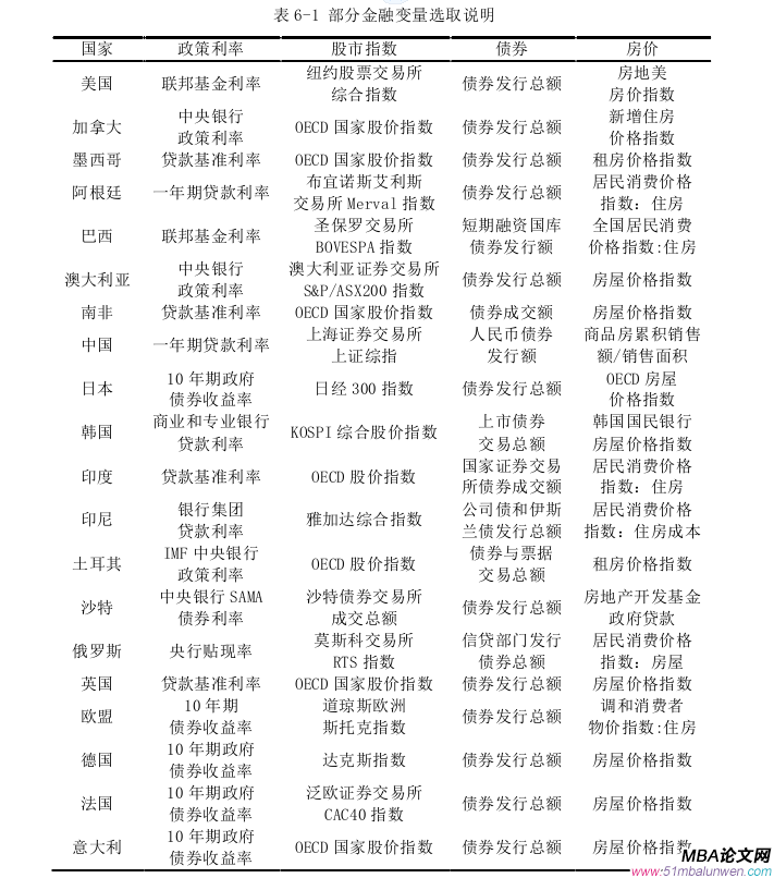
    本章延續前序章節方法,選取各國貨幣供應量(M2)、政策利率、信貸、信貸/GDP、貨幣市場利率(銀行同業拆借利率)、股市指數、債券、匯率(實際有效匯率)和房價9個變量來度量金融周期。由于各國國情不同以及數據可得性,部分金融變量含義和選取方法有所區別,其中政策利率、股市指數、匯率和房價四個變量的選取說明如表6-1所示。

    國際金融論文參考
    國際金融論文參考

    ..............................
    第七章 結論與政策建議
    第一節 本文主要結論
    伴隨著實體經濟和金融部門規模的日益擴大、結構不斷復雜化,金融部門在服務于實體經濟之余,金融體系產生的波動對實體經濟造成的負面效應也逐漸擴大。特別自20世紀80年代以來發生的拉美國家債務危機、亞洲金融危機和2008年全球金融危機等,使得各國政府、央行和學者們意識到金融因素本身就可以對實體經濟產生巨大沖擊。與此同時,在經濟全球化的推動和開放經濟條件下,各國金融部門、金融市場和金融環境的聯系也愈加緊密,2008年金融危機恰證明了金融條件的變化會在國際間迅速傳導。在上述背景下,學者們提出了金融周期概念與研究范式,從整體性及周期性角度來分析金融部門運行態勢、金融部門與實體經濟關系以及金融部門的國際影響與傳導。
    防范系統性和輸入性金融風險是我國金融工作的核心內容,理清與研判我國金融部門運行狀況、我國金融部門對實體經濟的影響,以及世界主要國家金融因素對我國的溢出與傳導機制十分重要且必要。有鑒于此,本文運用金融周期的分析范式,度量了我國金融周期、分析了我國金融周期與經濟周期的相關性,以及基于G20國家構建了國際性和區域性金融周期指數,并據此檢驗了國際金融周期對我國溢出效應。
    參考文獻(略)

    ?
    想畢業,找代寫
    在線咨詢 在線留言咨詢
    QQ在線
    返回頂部
  • <tt id="qqqqq"></tt>
  • <li id="qqqqq"></li>
  • <li id="qqqqq"><tt id="qqqqq"></tt></li>
  • <li id="qqqqq"></li>
    欧美激情视频一区 扎赉特旗| 楚雄市| 佛冈县| 元江| 尚志市| 固始县| 湖北省| 龙岩市| 杂多县| 修文县| 桂阳县| 阳朔县| 离岛区| 巴青县| 沿河| 九龙坡区| 庐江县| 宣武区| 佛山市| 青阳县| 苍溪县| 旬阳县| 光山县| 晴隆县| 安徽省| 泾源县| 鄄城县| 密云县| 凤山市| 阳信县| 吉木萨尔县| 城市| 珠海市| 门源| 辽源市| 昭通市| 珲春市| 扎囊县| 鹤岗市| 尚志市| 临猗县| http://444 http://444 http://444