• <tt id="qqqqq"></tt>
  • <li id="qqqqq"></li>
  • <li id="qqqqq"><tt id="qqqqq"></tt></li>
  • <li id="qqqqq"></li>
    無憂MBA論文網MBA論文 > MBA畢業論文 > 市場營銷 > 正文

    榆中農合銀行涉農貸款業務營銷策略優化探討

    時間:2025-10-04 來源:m.jseastgenia.com作者:

    本文是一篇市場營銷論文,本文以榆中農合銀行涉農貸款業務為研究對象,通過剖析涉農貸款業務的現狀、找尋問題、內外部環境分析、STP戰略分析,提出了該行涉農貸款的營銷策略優化方案和措施保障。
    1緒論
    1.1研究背景
    隨著世界經濟的迅速增長和社會的持續進步,國家對農村金融市場發展的重要性得到了越來越多的重視。農村金融是現代農村經濟資源合理配置的手段,有利于帶動農村經濟發展、促進農民增收、實現鄉村振興戰略目標等。國家從政策層面給予了農村金融發展的大力支持,表明金融服務是推動“三農”、助推農村經濟轉型發展必不可少的力量。如2017年中央農村工作會上,首提鄉村振興戰略并指明要大力支持農村金融,積極推進農村金融的發展和創新。2023年人民銀行等五部委聯合印發《關于金融支持全面推進鄉村振興加快建設農業強國的指導意見》,提出農村金融支持目標是推動涉農貸款持續增長等量化要求,支持金融機構不斷優化涉農金融產品和服務方式,滿足日益增長的農村金融需求。
    在此背景下,甘肅省出臺一系列國家政策的要求與地方實際相結合的文件,如《甘肅省關于做好金融支持鄉村振興重點領域的實施意見》《甘肅省“十四五”金融業發展規劃》,對地方性法人銀行機構作出具體要求,要求涉農貸款增速不低于各項貸款平均增速,并將榆中縣等農業大縣列入金融重點支持縣,榆中縣政府《2021~2025年現代農業發展規劃》也把高原夏菜、中藥材等產業列入產業發展重點,并提出“培育10個左右特色產業集群”。這均對地方性金融機構如何加大支農服務、精準支持特色產業方面提出了具體和細化的要求。

    市場營銷論文怎么寫
    市場營銷論文怎么寫

    .......................
    1.2研究目的與意義
    1.2.1研究目的
    本研究旨在系統性地探討榆中農村合作銀行涉農貸款業務營銷策略的優化路徑,以提升其在農村金融市場中的競爭力和可持續發展能力。具體研究目的如下:
    (1)識別市場需求與客戶特征
    充分研究農村金融市場現狀、目標客戶的需求走向及客戶群體細分特征,認清目前榆中農村合作銀行面臨的市場機會與威脅,為更好制定適合的營銷手段打下良好的基礎。
    (2)評估現有營銷策略的有效性
    根據當前銀行涉農貸款業務營銷工作的實際情況對榆中農村合作銀行的涉農貸款業務營銷模式進行系統分析,找出營銷工作中的市場開拓、客戶維護、品牌宣傳等方面的強項及薄弱環節,運用定量分析與定性分析相結合的思路,找出有助于提高銀行市場地位的重要因素,便于制訂下一步工作計劃。
    (3)深度挖掘現存問題與挑戰根源
    客觀梳理和歸納榆中農村合作銀行市場營銷運行中存在的諸多問題,尤其是產品的可比度、產品價格的適當性、渠道的影響力、宣傳營銷的穿透性以及品牌影響力等方面的問題,透過現象看本質,發現問題的根源。
    (4)提出基于數據驅動的優化方案
    通過市場調查情況和數據分析情況確定合適有效的營銷策略型解決方案。其中包括以大數據為資源和手段來提高在目標市場中的榆中農村合作銀行的識別率和知名度,加強有效化營銷效果資源管理。
    通過上述研究目的的實現,本研究期望為榆中農村合作銀行在涉農貸款業務的營銷策略優化提供理論支持和實踐指導,幫助其在激烈的市場競爭中提升競爭力,實現業務增長和經濟效益的提升。同時,也為其他農村金融機構在類似業務領域的改進提供有益的借鑒,推動農村金融服務的高質量發展,助力鄉村振興戰略的實施。
    ..........................
    2相關概念及理論概述
    2.1相關概念
    2.1.1農村合作銀行
    農村合作銀行是經中國銀行業監督管理委員會核準,由轄區內自然人、農村工商戶、企業法人和其他經濟組織入股,以發起方式設立的具有獨立法人資質的地方區域性股份合作制金融機構。
    農村合作銀行是獨立的企業法人,享有由股東入股投資形成的全部法人財產權,依法享有民事權利,并以全部法人資產獨立承擔民事責任。農村合作銀行以效益性、安全性、流動性為經營原則,實行自主經營,自擔風險,自負盈虧,自我約束。作為獨立的企業法人,農村合作銀行在經營活動中可以自主確定經營方針,進行經營決策和制定內部的管理制度,決策權在法律允許的范圍內不受任何組織和個人的支配。農村合作銀行都是由原來的農村信用社進行改組而成立的,并逐漸形成了基層法人行社地位穩定,省農信聯社承擔服務、管理的職責的局面。農村商業銀行承擔了農村地區主要的服務三農的任務。
    2.1.2涉農貸款業務
    涉農貸款(Agriculture-relatedloans),是指涉及農業、農村合農戶相關的貸款,中國人民銀行于2007年依照《金融機構統計管理規定》(中國人民銀行令[2002]第9號)的規定,制定了《涉農貸款專項統計制度》(銀發〔2007〕246號),根據這一制度,涉農貸款可以分成三類:
    (1)城市企業貸款及城市各類組織農業貸款:商業銀行等金融機構給從事農、林、牧、漁業活動以及支持農業和農村發展的且注冊地位于城市區域的企業及各類組織發放的貸款,其中包括城市企業貸款和城市各類組織支農貸款。我國是世界農業大國,作為第一產業的農業屬于民生行業,對打牢國家經濟及民生基礎起著至關重要的作用。而涉農貸款對于農業經濟的發展起著至關重要的作用,同時也是助力廣大農民增收的重要金融工具。從過去來看,涉農貸款的發放已然為鄉村振興等戰略提供了強勁的動力。
    (2)農村企業及各類組織貸款:農村企業及各類組織貸款在農村地區進行注冊的企業、各類機構、組織從商業銀行等金融機構取得的,用于支持農林生產的貸款和相關支農貸款。其主要包括用以支撐特定用途的貸款,這些特定用途包括支持農業生產各個環節、支持鄉村生活設施、公共設施、服務及物流體系等多種基礎設施的建設等等。
    (3)農戶貸款:金融機構向農戶發放的所有貸款。農戶貸款的判定是以貸款發放時承貸主體是否屬于農戶為主。農戶,是指長期(一年以上)居住在鄉鎮(不包括城關鎮)行政管理區域內的住戶,還包括長期居住在城關鎮所轄行政村范圍內的住戶和戶口不在本地而在本地居住一年以上的住戶,國有農場的職工和農村個體工商戶。位于鄉鎮(不包括城關鎮)行政管理區域內和在城關鎮所轄行政村范圍內的國有經濟的機關、團體、學校、企事業單位的集體戶;有本地戶口,但舉家外出謀生一年以上的住戶。
    ........................
    2.2相關理論
    2.2.1 STP理論
    STP理論最早于1956年由美國著名學者溫德爾·史密斯(Wended Smith)提出,之后美國著名營銷學家菲利普·科特勒(PhilipKotler)在其基礎上進行了進一步的完善,逐漸成為成熟的STP理論。該理論認為企業需要對市場進行細分,結合自身情況確定目標市場,通過市場定位使產品能夠滿足目標市場的需求。
    市場細分通常是指通過對市場進行調研與評估,結合不同消費者需求的差異,對市場進行劃分。市場細分不是從產品角度細分,而是從客戶的角度進行細分。每一類消費群體都具有與之對應的細分市場,而且同處一個消費市場的消費者群體有著相似的消費偏好與消費水平。
    目標市場一般是指通過市場細分,結合自身產品的特點選出子市場,企業產品在該細分市場具有較高的競爭力。通過進行市場細分,可以幫助企業找出更適合自身發展的目標市場;結合目標市場的特點,制定出合適的營銷策略,充分滿足目標市場的各類需求。
    2.2相關理論2.2.1 STP理論STP理論最早于1956年由美國著名學者溫德爾·史密斯(Wended Smith)提出,之后美國著名營銷學家菲利普·科特勒(PhilipKotler)在其基礎上進行了進一步的完善,逐漸成為成熟的STP理論。該理論認為企業需要對市場進行細分,結合自身情況確定目標市場,通過市場定位使產品能夠滿足目標市場的需求。市場細分通常是指通過對市場進行調研與評估,結合不同消費者需求的差異,對市場進行劃分。市場細分不是從產品角度細分,而是從客戶的角度進行細分。每一類消費群體都具有與之對應的細分市場,而且同處一個消費市場的消費者群體有著相似的消費偏好與消費水平。目標市場一般是指通過市場細分,結合自身產品的特點選出子市場,企業產品在該細分市場具有較高的競爭力。通過進行市場細分,可以幫助企業找出更適合自身發展的目標市場;結合目標市場的特點,制定出合適的營銷策略,充分滿足目標市場的各類需求。
    ..........................
    3榆中農合涉農貸款業務營銷策略現狀及問題分析...........................17
    3.1榆中農合銀行概況...........................17
    3.1.1榆中農合銀行簡介..........................17
    3.1.2榆中農合銀行經營情況.........................18
    4榆中農合銀行涉農貸款業務營銷策略存在問題的原因分析..........38
    4.1榆中農合銀行涉農貸款業務營銷策略存在問題的原因調查...................38
    4.1.1訪談提綱的確定.................................38
    4.1.2訪談人員的確定.....................................39
    5榆中農合銀行涉農貸款營銷環境分析.........................51
    5.1外部環境分析-基于PEST分析法....................51
    5.1.1政治環境分析.................................51
    5.1.2經濟環境分析....................................52
    6榆中農合涉農貸款業務營銷策略優化建議及保障措施
    6.1 STP戰略分析
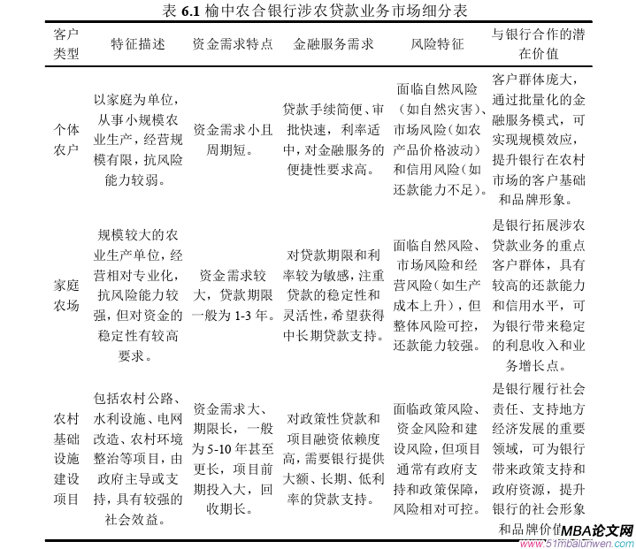
    運用STP戰略分析可助力榆中農合銀行在涉農貸款領域突破多重挑戰。當前市場環境中,農業銀行、郵儲銀行及地方性銀行憑借差異化優勢加劇競爭,農合銀行需通過精準市場細分與定位,確立自身特色,例如聚焦未被充分服務的細分客群或強化本地化服務能力。涉農客戶涵蓋個體農戶、農業企業等多層次需求,需通過差異化策略設計針對性產品,如針對家庭農場優化貸款額度與還款周期,或為農村基建項目開發長周期專項信貸。
    同時,鄉村振興政策持續釋放紅利,榆中農合銀行可借STP戰略銜接政策導向,將綠色農業、智慧農業等政策支持領域納入目標市場,設計貼息貸款等政策適配產品以獲取資源傾斜。數字化轉型方面,需結合客戶分層結果開發線上場景化服務,例如為小微農戶打造移動端極速申貸通道,利用數據風控模型平衡效率與風險。通過STP框架的系統化布局,最終實現市場競爭突圍、客群精準觸達、政策紅利轉化與科技賦能增效的協同發展。

    市場營銷論文參考
    市場營銷論文參考

    .........................
    7研究結論與展望
    7.1研究結論
    本文以榆中農合銀行涉農貸款業務為研究對象,通過剖析涉農貸款業務的現狀、找尋問題、內外部環境分析、STP戰略分析,提出了該行涉農貸款的營銷策略優化方案和措施保障。主要的研究結論如下。榆中農合銀行屬于地方性農合機構,在涉農類貸款業務上有著獨特的優勢,目前存在的問題也不少。
    榆中農合銀行在發展業務的過程中存在這著產品創新與需求錯配、貸款利率高且透明度不足、渠道低效且數字化程度低、宣傳內容與客戶需求脫節、客戶維護與服務缺失、貸款審批流程繁瑣和網點環境體驗不佳的問題。
    為解決以上發現的問題,本文通過運用PEST分析法、五力模型分析法結合市場細分、目標市場選擇和市場定位的STP戰略法分析明確了市場定位、營銷戰略,結合7Ps營銷理論,得出如下優化對策:開發定制化產品,引入多種擔保機制,減少風險,增強產品競爭力;完善風險評估體系,引入差異化定價,提高利率靈活性和競爭力;整合線上線下渠道,構建協同機制,提高服務效率和水平;加強宣傳力度,豐富宣傳方式,提高影響力與滲透力;建立場景化訓練機制,提高培訓考核與管理以及引入智能化風險體系,優化貸款審批程序,提高貸款風控效率;最后通過優化網點布局、提高網點服務水平。
    參考文獻(略)

    相關閱讀
      暫無數據
    ?
    想畢業,找代寫
    在線咨詢 在線留言咨詢
    QQ在線
    返回頂部
  • <tt id="qqqqq"></tt>
  • <li id="qqqqq"></li>
  • <li id="qqqqq"><tt id="qqqqq"></tt></li>
  • <li id="qqqqq"></li>
    欧美激情视频一区 南平市| 新兴县| 佛教| 灵宝市| 永胜县| 龙口市| 吐鲁番市| 延长县| 永兴县| 前郭尔| 叙永县| 南宁市| 健康| 江津市| 扎赉特旗| 屯门区| 寻乌县| 泾川县| 岳普湖县| 汝南县| 疏勒县| 比如县| 河南省| 庆城县| 广昌县| 富顺县| 藁城市| 红安县| 玛纳斯县| 新晃| 渭南市| 汤原县| 崇阳县| 江都市| 五常市| 葫芦岛市| 玉田县| 乌鲁木齐县| 克山县| 读书| 仪征市| http://444 http://444 http://444